撰文:佐爷
币安人生是为 Aster 反撸遮掩,极致的造富效应,哪怕是情绪,在阴雨连绵的深秋,也足以让人忘却仓位的烦恼,不论多空。
在报菜名的技术参数、费用表格对比之外,真正令我好奇的是,为什么 CLOB 架构(中央限价订单簿,Central Limit Order Book )适合永续合约,以及 CLOB 架构的极限在哪里?
资产决定价格
我生得太晚,没有赶上 DeFi Summer 的时代;我又生得太早,没能看得到 CLOB 闪耀于外汇之间。
传统金融的历史过于悠久,久到人们都忘了市场究竟是如何形成的。
一言以蔽之,金融围绕资产和价格进行交易,价格(买卖、多空)资产(现货 / 合约 / 期权 / 预测),加密货币只不过以十数年时间重演了一遍几百年的金融史,其间加入了自己的特色需求或称改进。
CLOB 也并不是对纳斯达克、芝商所的简单模仿,拆文解字,中央、限价、订单簿是分别发生在链上,最终促成今日繁荣景象。
1. 订单簿:买 / 卖出价记录机制。
2. 链上限价订单簿:依据时间 – 价格的双重排序的出价机制,限价指限定价格。
3. 链上中央限价订单簿:指将限价订单记录在统一的系统,比如区块链,此为中央的意思。
CME(芝商所)、Binance 、Hyperliquid 交易的 BTC 合约都可以是 CLOB,但在本文中,特指用公链 /L2 架构的 CLOB Perp DEX。
沿着第三点的讨论,这里给出一个历史性的解释,技术路线之争是 2021 年前后,ETH 主网贵、慢问题的延续,因为 2022 年 FTX 崩溃,把 DeFi Summer 末尾开启的 Perp War 推迟到 2025 年。

图片说明:Perp DEX(CLOB)谱系
图片来源:@zuoyeweb3
Perp DEX 项目上线有先后,但基本可以分为 ETH L2、异构 VM(Solana)和 L1 EVM 三条路线,Celestia 属于乱入 DA 方案,并不依赖于特定 VM 架构。
历史文件不具备现实意义,当前人们不关心去中心化,而是只在乎交易效率,故不对此展开对比,4–>16–>24 个节点的 Hyperliquid 和普遍单一排序器的 L2,很难说谁更快,以及谁更去中心化,以及到底有什么意义。
人类的悲欢并不相通,我只觉得他们吵闹。
技术投资有滞后性,2020 年的 DeFi Summer 在 2017/18 年便已经埋下种子,在 2020 年末尾,Serum 已经在 Solana 慢启动,具备如下几个特点:
1. 流动性前端和分润
2. 预计支持现货交易
3. 依托 Solona 高性能撮合交易
4. 节点锁定赚 MegaSerum (MSRM)
5. 与 FTX 协同
6. 和 Wormhole 合作支持跨链
7. 跨链资产有 Yield 机制
8. 持有 SRM 费用折扣
9. SRM 回购和销毁机制
10. 预计 SerumUSD 稳定币产品线
当然,SRM 代币的绝大部分份额并不分散,集中在 FTX 甚至 SBF 个人手中,2022 年的轰然倒塌,给了 Hyperliquid 更长时间去研发自身。
这并不是说 Hyperliquid 是 Serum 的模仿品,任何伟大产品都是工程组合或原创精神二选一,Hyperliquid 在技术选型、联合做市商制造流动性,以及代币空投和风险控制上,都要比 Serum 强太多。
从 dYdX/Serum 到 Hyperliquid,大家都认为将 Perp 这种资产类型搬迁到链上可行,只不过对技术架构、去中心化和流动性组织有所区别,但是依然没有回答 CLOB 什么特性导致这种共识。
所以,Perp 这种资产为什么选择 CLOB?
一个最合理的回答是 CLOB 的价格发现能力更强。
这还是一个历史性的回答,并且跟 AMM DEX 有关,从 Bancor 到 Uniswap 和 Curve,围绕以太坊打通了链上流动性初始化和适用性的探索。
DEX 协议通过 和 LP(流动性提供者)避免了自身需要托管用户资金,以及维持流动性的两大难题,只需专心维持协议安全性即可,LP 在手续费分成刺激下,自行部署流动性。
其后,LP 将流动性成本最终转移至用户,反映在滑点和手续费上,即流动性的制造:DEX 协议转移至 LP,LP 转移至用户。
不过残存的问题有两个,LP 的无偿损失和 AMM 价格发现能力不足。
-
无偿损失的根源在于两种资产的交换,LP 需要对等添加双重资产,但是二者变化趋势并不一致,大部分都是稳定币对其他资产来增强稳定性
-
AMM 的价格是一种「市场价」,即 LP 和项目方、DEX 协议不能直接定义某种资产的价格,只能通过流动性进行干预
针对这两个问题,前者的改进是 Curve 的 USDC/USDT 等稳定币交易,尽量降低资产的双向变化,依赖提升交易频次来增加手续费,与其说 Curve 适合稳定币对交易是特色,不如说是天生缺陷,其最新力作 Yield Basis 是通过经济学设计,用杠杆「抹除」无偿损失。
后者的改进极限是 CoW Swap 的 TWAP(时间加权平均价格,Time-Weighted Average Price),通过是拆分单笔大额订单至多笔小额订单,以降低大额订单对流动性的冲击,获取最优成交价格,是 Vitalik 的最爱。
但止步于此,Perp 链上交易,交易细节公开透明。如果采用 AMM 机制,调整流动性进行价格操纵非常简单,1% 的价格变动,对于现货交易而言还算可以解释,对于 Perp 而言,那就要排队上天堂了。
AMM 的缺陷导致其不能用于、至少不能大规模用于 Perp 之上,需要一种不依赖流动性变化来控制价格的技术,即价格要预先设定。
必须按报价进行成交或者不成交,但是不能折扣性成交,才能维持 Perp 市场的正常运行。
消除无偿损失只是附带效果,不同的技术架构,就会引发不同的做市机制。
Perp 的价格敏感和 CLOB 的精确控制完美吻合,即资产会决定价格的变化,价格变化需要对应技术架构。

图片说明:资产决定价格走势
图片来源:@zuoyeweb3
-
现货的价格走势较为平缓,这是其用户能「容忍」滑点,以及 LP 「容忍」无偿损失的根本,即不会损失特别多;
-
Pendle 通过对资产进行到期日的划分,制造出两种不同的价格走势,进而引发市场对其的不同侧流动性下注;
-
预测市场更为极端,只有(0,1)两种情况,是最为离散的一种存在,可以理解为连续的概率最终坍缩为 0/1;
-
Meme 市场更为极端,少数走向极端的指数变化,多数沦为趋向于 0 的无交易资产,内外盘的理论与之契合;
-
永续合约变化最为极端,并且可以产生倒欠行为,因为其价格变化不止剧烈,且不会在 0 点停止,会向下蔓延;
-
外汇交易的价格最小,其日间价格变化在区间内波动,甚至会产生规律性,映照的是全球主要经济体的稳定度。
AMM 制造了链上初始流动性,培养了人们的交易习惯和沉淀资金,CLOB 更适合对价格进行控制,实现更复杂的交易设置,不同于 AMM 的市场价,CLOB 依据时间–价格排序的买 / 卖价,在高效算法的加持下,实现对价格的精准发现。
价格决定流动性
说的是一辈子,差一年,一个月,一天,一个时辰,都不算一辈子。
CLOB 替代 AMM,完成 Perp 的价格发现之后,还需要组织市场流动性,AMM DEX 通过两次转嫁(协议转嫁 LP,LP 转嫁用户)完成个人 LP 的常态化存在。
但在价格和流动性之间,还有 Perp 特色的规模现象。
Perp DEX 的问题相对复杂,AMM 只有在最终成交才计算得失,否则不论是用户还是 LP,都只是浮盈浮亏的账面计价,永续合约重点不是合约,而是永续。
多空之间存在费率机制,即当费率为正时,多头支付空头,当费率为负时,空头支付多头。
从价格机制上看,这可让合约价格和现货价格保持一致,当合约价格低于现货,表明市场偏空,为了维持市场本身的存在,需要多头支付空头费用,否则完全没有空头,也就没有永续合约市场的存在,反之亦然。
前文提及,AMM 是两种资产之间的交易,但是 U 本位 BTC 合约,其实并不需要双方交换 BTC,而是交换彼此对 BTC 价格的预期,只不过约定俗成,用 USDC 来表示,以降低波动性。
这种预期需要两点:
1. 现货资产能够完成价格发现,比如充分交易的 BTC 市场,越主流的币种,其价格发现的越充分,不易出现黑天鹅事件;
2. 多空双方均具备强大资金储备,可以抵消杠杆倍数引发的极端行情,并且在极端行情出现时有效进行处理。
即 Perp 的价格机制倾向于让市场规模增大,这种规模引发了流动性。

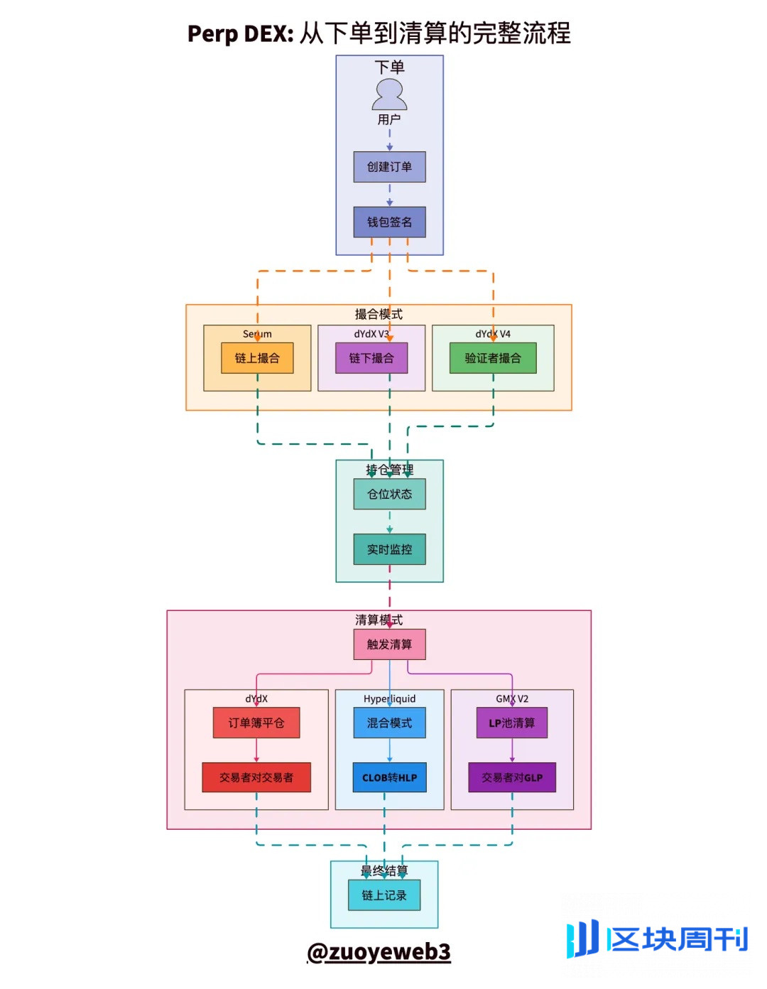
图片说明:CLOB 清结算流程模式对比
图片来源:@zuoyeweb3
在整个 Perp 的交易流程中,可以分为下单、撮合、持仓、清算和结算五大部分,其中最难的是撮合和清算机制。
-
撮合是技术问题,即如何在买 / 卖的报价单中,以最高效率、最小时间进行匹配,市场最终选择是「中心化」。
-
清算是经济问题,可以将合约理解为非足额借贷,交易所允许你用少量本金撬动大额仓位,这就是杠杆的本质。
从表面看,交易所允许你用抵押品放大杠杆倍数,但实际上你要支付保证金来维持杠杆的存在,一旦跌破强平比例,则交易所拿走你的抵押品。
从里面看,清算在日常情况下,是多空双方的自然行为,但前文提到 Perp 的价格是可以越过 0 无限蔓延,叠加杠杆的放大效应,出现债务远超抵押品的价值。
一旦市场无法完成坏债的清算,则需要人为补充保证金、强行撤销交易或者动用保险基金来覆盖损失,但本质上都是债务社会化,有债一起背。
Perp 的流动性是维持规模的必然追求,但是 AMM 的个人 LP 无法完成的任务,除了资金体量限制以外,更需要专业做市商的高强度交易专业性。
道理并不复杂,个人 LP 部署在 AMM DEX 的流动性不需要频繁操作,但是 Perp DEX 需要时刻注意杠杆的极端性。
而在正常交易时,只要不触发极端行情,那么存在类似 AMM 的 LP 刺激交易量机制,比如 GMX 模仿 AMM DEX 的 LP 机制,即以自身代币刺激 LP 的交易积极性,研发出自身的 GLP 池,用户可向其添加流动性,进而获得手续费等奖励。
其实这是个很「创新」的机制,第一次让个人 LP 可以参与 Perp 的做市。
这种刷量机制会导致 Perp 的交易量(Volume)畸高,但是 OI(未平仓合约量,Open Interest)会在发币后随着 LP 的撤出而下降,最终进入代币和流动性双下降的死亡螺旋。
还可以得出一个结论,即 LP 要被动承担最终的清算,这也是 Perp 相较于 AMM 不同之处,AMM 用户买定离手,LP 盈亏自负,但是 Perp 的 LP 竟然要替代项目方承担清算职能,而且无法转移至用户。
所谓的保险机制,保的是项目方的险,保护不了 LP 自身。
GMX 和 Aster 刷交易量都会快速结束,Hyperliquid 的 HLP 日常运行还算稳定,但是面对 $JELLYJELLY 时依旧是 HLP 承担损失,本质上已经说明这种流动性创造和保险机制的不可靠。
上文提及,HyperCore 的手续费 92% 以上用于 $HYPE 回购,8% 用于 HLP 分润,也说明 Hyperliquid 并不看重 HLP 等机制的未来,HyperCore 的流动性主要还是由专业做市商维持,他们看重的是节点分润和 $HYPE 的增值。
保险库机制,可以说是 Perp 从 AMM 学过来的一个阑尾,直接拔网线或者增强交易深度都比这有效。

图片说明:OI 变化趋势
图片来源:@Eugene_Bulltime
即使在 Aster 开启 Perp DEX war 最热的十月初,Hyperliquid 的市场份额也只下降 15% 左右,而 Volume 则被 Aster 反超好几倍,也说明 CLOB 价格机制引发规模效应,进而导致的流动性主要是指持仓量,而不是交易量。
也可以从侧面说明,Hyperliquid 为何要发展 Unit 跨链桥和 BTC 现货交易市场,并不是为了手续费,而是为了价格的精确度,最终摆脱对币安报价的依赖。
CLOB 也可以用于现货交易,AMM 被 AC 改造也可用于永续合约。
关心价格和资产的适配,不要被技术参数迷失方向。
结语
Life will find its way out.
币安年 15 万亿美元基本上是 Perp 交易的上限,但是外汇市场日交易量就在 10 万亿美元左右,年交易量是 Perp 的 300 倍,Hyperliquid 的架构也在迁移至 HyperEVM 上,尤其是 HIP-3/4 等预期发展的外汇、期权和预测市场等新资产。
可以理解为 Perp 迟早会触顶,在资产和价格的相互竞争中,更适合新一代资产价格发现机制的技术架构也会出现,比如 RFQ 等。
但毫无疑问,不会再是区块链中心化程度之争,2021 年技术之争只是无聊的 Call Back,关注区块链的技术架构,本质上是活在过去无法自拔。
无论 OI 或者交易量是否继续增长,CLOB 之争已经结束,2018 年才是 DeFi Summer,2022 年 Hyperliquid 已经胜利,接下来要看 HyperEVM 能否挤进最后的公链晚餐,预测 Monad 发币后还会不会存在很无聊,HyperEVM 能否生态闭环才足够有趣。
免责声明:本文提供的信息不是交易建议。BlockWeeks.com不对根据本文提供的信息所做的任何投资承担责任。我们强烈建议在做出任何投资决策之前进行独立研究或咨询合格的专业人士。