作者:jake (帅哥杰克)
编译:深潮TechFlow
DeFi的衡量指标已经失效,而我们大多数人尚未察觉。
今天,我们将从借贷的角度重新审视这一指标。

借贷市场与 TVL 的比值关系
正如所见,TVL(Total Value Locked,总锁仓价值)通常被用作评估借贷协议的参考指标。然而,通过与大多数主要 DeFi 借贷团队的交流,我们发现 TVL 比起揭示问题更多的是掩盖问题,这也导致了风险评估者的误判。
以下是我们超越表面增长、深入探讨 DeFi 系统核心运行机制的尝试和发现:
TVL 是衡量借贷的糟糕指标
2019 年,我们将 TVL 作为衡量标准。在尝试早期 DeFi 协议(如 Maker、Compound、Uniswap、Bancor 等)时,Scott Lewis 和 Defi Pulse 团队发明了 TVL 这一指标,用于比较不同的协议(如“苹果与橘子”的比较)。在当时,当市场上只有 xyk AMM(恒定乘积自动做市商)时,TVL 是一个不错的指标。然而,随着行业的成熟,我们开始优化资本效率(如 Uniswap v3、Pendle & Looping、Euler、Morpho 等),TVL 的洞察力逐渐减弱。
换句话说,我们的设计空间从“我们能否做到”转向“我们能做到多好”;而 TVL 仅能追踪前者。显然,如今我们需要更好的指标来衡量后者。
TVL 在借贷中的一个问题是其定义可能指代以下两种情况:
-
总资本供应量,不考虑借出比例,如果协议中存入了 10 亿美元的资本,无论是否有资金被借出,协议的 TVL 都会显示为 10 亿美元。
-
总资本供应量减去已借出部分,如果协议中存入了 10 亿美元的资本,其中 5 亿美元被借出,则协议的 TVL 会显示为 5 亿美元。

这种定义上的模糊性让风险评估者无所适从。即使在上述两种情况下,“TVL”可能指代完全不同的资本基础。
其次,这两种定义都存在缺陷,并未真正反映协议的健康状况:
-
总供应量:无法说明协议实际促成了多少借贷活动。
-
总供应量减去借出部分:无法体现资本效率,只是奖励了闲置资本。
一个高效的借贷协议应该能够高效且大规模地匹配借贷双方,而现有的 TVL 定义无法捕捉这一动态。
充其量,TVL 只能为风险评估者提供一个关于“规模”的模糊概念。
借贷平台曾用于杠杆交易和风险敞口管理,但这一情况已改变。
借贷市场历史上主要用于杠杆多空交易。然而,随着 Hyperliquid 的出现(一个无需 KYC 且对手方风险降低的永续合约交易所),永续合约的广泛使用使其被认为是表达方向性观点的更优工具。
此外,借贷市场倾向于避免添加评级较低的资产,而永续合约去中心化交易所则竞争谁能更快地上线这些资产。对于交易者而言,消除手动杠杆操作的需求并更快接触新资产,显然是用户体验的显著提升。
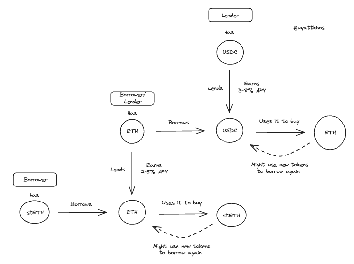
作为对比,我们可以回顾 Aave 在早期阶段的资产使用情况,也就是上一个周期的尾声阶段的顶级资产。
Aave 顶级资产(2022年4月26日):

当时的使用模式相对简单:
-
贷方:提供稳定币(主要是 USDC 和 DAI)以获得收益,年化收益率通常在 3%-8% 之间,具体取决于市场状况。
-
借方:将蓝筹资产(如 BTC 或 ETH)作为抵押品借出稳定币,以便在保留风险敞口的同时进行再投资,或者加杠杆购买更多同类资产。
早期典型的 Aave 用户流程:

这种模式仍然存在,但已不再占主导地位。永续合约已成为基于抵押资产进行多空交易的竞争性工具,而借贷市场则逐渐转向其他用途。
为了了解当前借贷市场的使用情况,我们可以看看 Morpho 上的领先市场。除了 BTC 市场(如 cbBTC 和 WBTC),其主要交易对显示出不同的活动模式,更偏向于优化收益或流动性,而非方向性杠杆操作:
-
存入 ETH+,借出 WETH
-
存入 wstETH,借出 WETH
-
存入 mHYPER,借出 USDC
-
存入 mF-ONE,借出 USDC


从这些例子中,我们可以得出以下结论。
收益循环目前是 DeFi 借贷市场的主流应用
在前文提到的 Morpho 示例中,用户会存入一个收益资产(yield-bearing asset),借出一个无收益资产(non-yielding counterpart),然后用借来的资金购买更多的原始收益资产,不断重复这一过程以放大回报。
以下是一些实际的循环交易例子:
-
ETH – stETH 循环交易

-
sUSDe/mHYPER – USDC 循环交易

Ethena 的 USDe 成为近期收益循环策略激增的关键驱动力。这种交易现在已经非常普遍,主要依赖于 Aave 和 Pendle,但也可以通过其他收益资产复制。这种策略的可持续性直接取决于基础收益的质量和稳定性。正如 @shaundadevens 在 8 月的一条推文中提到的,这种市场行为有着清晰的描述。
这些循环策略通常结合了以下三个部分:
-
一个收益型“稳定币”
-
Pendle,用于收益分离(yield stripping)
-
一个借贷市场,用于加杠杆
然而,这一交易规模受两个关键限制因素的制约:
1 – 基础资产的流动性
必须有足够的稳定币流动性供借贷使用。
2 – 策略收益率必须高于借贷成本
如果借贷成本接近或超过基础收益率,策略将崩溃。因此,任何新的循环策略必须产生高于 USDe 的收益率。为什么?因为正如下图所示,USDe 的收益率已经有效地成为 DeFi 的资本成本,即无风险利率。同样,ETH 的无风险利率通常跟踪最可靠的 ETH 收益来源(如质押奖励)。
这些相关利率对 DeFi 设计空间的影响不容低估。

正如 @TraderNoah 分享的所揭示
换句话说——尽管有些人可能难以接受——但目前来看,可以将 USDe 的收益率视为我们行业的“国债收益率”。
这其中确实蕴含着一种别意:我们的数字化“国家”建立在投机之上,因此我们的“国债收益率”自然也应该是一种投机的代理,源自基础交易的收益率。

只要借贷协议能够维持充足的“基础资产”(USDC、USDT 和 DAI 等稳定币,以及 ETH 和 wBTC 等基础资产))供应,“循环交易”模式就能推动 TVL 的快速扩张。
然而,这也暴露出 TVL 作为借贷协议衡量指标的问题:借款人存入资产,借出资金并重新存入借来的资金。这一过程通常会根据贷款价值比(LTV)限制重复五到十次。最终结果是 TVL 数据被人为夸大:协议会同时计算原始存款、借款人的初始存款以及循环过程中每次重新存入的资金。
示例:sUSDe – USDC 循环交易(以 100 美元为例)

在这种情况下,在交易发生之前,借款人为借贷协议提供的 100 美元价值为100 美元 TVL 。
然而,交易发生后,当借款人循环存入 100 美元时,TVL 将如下所示:

尽管如此,TVL 只是衡量平台供应量的一个代理指标。但供应量本身并不是一个优秀的衡量标准,更重要的是:
借贷市场成功的关键指标:借出量与基础资产供应量
未被借出的资产供应量并不会为协议带来收入,真正驱动收入的是资产的借出。
作为风险评估者,我们的职责是理解业务的收入驱动因素以及这些驱动因素的瓶颈——在借贷市场中,借出资产通过发放贷款和服务费来推动业务,而基础资产的供应量是这一过程的瓶颈。
与行业专家交流后,我们发现更多的基础资产(尤其是稳定币)是衡量借贷市场成功的核心指标。
“如果我们今天收到 2 亿美元的 USDC,明天它就会被全额借出。”
因此,以 USDC 为主的深度供应,以及其他资产(如 ETH 和带有质押收益的大型资产)的供应,是借贷市场能为用户提供的主要价值,也是用户所追求的目标。更多的稳定币意味着更多的循环交易,进而带来更多的活动和费用。如果借贷市场能够吸引更多的基础资产,它们将能够促成更多的借贷匹配,吸引更多用户,赚取更多收入等。
相反,长尾资产对借贷市场的贡献有限,除了增加复杂性和风险外几乎没有其他作用。虽然这些资产可能吸引对费用敏感度较低的用户,但“天下没有免费的午餐”。

如何吸引更多基础资产?
答案在于:更好的分发机制和更高的基础资产收益率
什么能创造更高的基础资产收益率?
这可以追溯到借款人如何获得收益,以及市场中被认为“安全”的收益率是多少。
在许多现代借贷市场中,借款人用作抵押品的资产(例如 sUSDe,用于借出 USDC)也可以作为借出的资本,再被另一个用户借用。根据抵押资产的性质,它可能对其他用户有用(如 ETH),也可能无用(如 stETH)。
例如,在 Euler 上,我们可以看到主要基础稳定币(如 RLUSD、USDC)的利用率非常高,而长尾收益型衍生资产几乎没有借贷活动。

如果一个借贷市场中长尾代币的比例相对于基础资产过高,这表明整体上有更多无用资产,可能意味着“流动性挖矿”或被激励的闲置流动性。

那么,协议如何在其供应和借出的资产以及偏好的交易中变得更高效?
资产链接再利用(再抵押)为何有用?
在借贷市场中,某些资产对的使用价值明显高于其他资产对,或者说更“诱人”。以下是几个具体的例子:
假设用户 1 存入 stETH(质押的 ETH),以借出 ETH 并购买更多的 stETH。这是一个合理且可行的交易,只要用户能够以低于 stETH 奖励的利率借到 ETH。然而,这种情况下,其他用户很可能并不愿意借用用户 1 提供的 stETH。对于借贷协议来说,这笔交易是有意义的,但在本例中,情况就此终结了。
再看另一种情况,假设用户 2 存入 ETH 以借出 USDC,并用借来的 USDC 购买更多的 ETH。这种情况下,对借贷协议来说就更加“诱人”。为什么?因为用户1的整个交易链可以直接利用用户 2 存入的 ETH 完成。换句话说,用户2的交易行为为额外的循环交易提供了可能性。在基础资产(如 ETH 或 USDC)稀缺的情况下,可以将用户2的行为视为让借贷协议能够支持两次完整的循环交易,而用户 1 的行为仅能支持一次。
用户 1 和用户 2 的示例借贷流程:

这才是真正推动“资本效率”和资产利用率的因素。一般来说,如果协议能够在基础资产之间产生更多的交易活动,例如存入 BTC 借出 USDC、存入 ETH 借出 USDC 等,这对协议来说是非常有价值的,因为它能够在初始交易的基础上叠加更多的活动。
系统杠杆程度难以测量,这很危险
总结一下,我们发现最令人担忧的问题是:在所有交织的借贷、链式交易和循环交易中,似乎很难准确识别整个系统中使用了多少杠杆。
举个例子,如果某协议上有 10 亿美元的 stETH,且贷款价值比(LTV)为 75%,那么这笔资产的构成可能是以下几种情况之一:
-
5 亿美元是最初存入的 stETH,另有 5 亿美元是借出的资金。
-
3 亿美元是最初存入的 stETH,另有 7 亿美元是借出的资金。
我们没有好的方法来确定具体情况,因此只能猜测:如果市场出现大规模清算或普遍下跌导致用户撤资,其中有多少资产会被抛售?

对于那些比我们更聪明的读者,如果有人有识别系统杠杆水平的好方法,我们非常愿意听取您的建议。
免责声明:本文提供的信息不是交易建议。BlockWeeks.com不对根据本文提供的信息所做的任何投资承担责任。我们强烈建议在做出任何投资决策之前进行独立研究或咨询合格的专业人士。