在这里,智能代理不仅能在链上交易,还能在现实中执行任务;融资不再依赖传统风投,而是由去中心化启动平台驱动;机器人不再孤立运作,而是通过众包数据不断学习人类行为。
这不仅是一次技术整合,更是一次生产力的重构。随着 Virtuals 推出 ACP 协议、Butler 交易助手、Unicorn 启动平台与 SeeSaw 数据采集系统,我们正在见证一个代理式经济的雏形。
一个由人类、AI 与机器共同协作的未来。
以下是原文:
技术的三位一体
机器人、加密、AI。
这是我们这一代的技术三位一体。
这三项技术是当前最具颠覆性的力量,有人甚至认为,它们可能是人类最后一次重大技术变革。因此,Virtuals 将机器人纳入其技术体系,显得尤为引人注目。
为什么他们要这么做?
AI 构建者很快意识到,加密和区块链是代理在互联网上进行交易和运作的最有效方式。与此同时,机器人开发者也明白,将 AI 融入机器,可以打造真正的自主设备,能够执行指令并完成现实世界中的任务。
这三者之间形成了互相增强的共生关系。虽然它们可以各自独立存在,换句话说并非所有机器人都需要加密,也不是所有代理都需要机器人。但当三者结合时,就形成了一个完整的闭环。

区块链可以实现大规模协调代理和机器人,同时提供支付基础设施,无论是支付服务费用,还是让 DAO 控制一群自动配送无人机。
AI 赋予机器人推理和决策能力,无需人类干预;而机器人则提供物理执行能力,使代理能够与现实世界互动。
这是一种完美的技术共生关系,@Virtuals_io 通过推出所谓的 aGDP(代理式国内生产总值)来实现这一点。
aGDP 被定义为「人类、代理与机器在数字与物理领域协作所产生的总产出」。
当数字生产力与能够在现实世界中运作的机器人结合时,它就变得具象化,进入了此前代理无法触及的物理领域。
Virtuals 的三大核心产品是:ACP、Butler 和 Unicorn。
接下来的部分将逐一介绍这些产品,并展示机器人如何融入这些核心支柱。
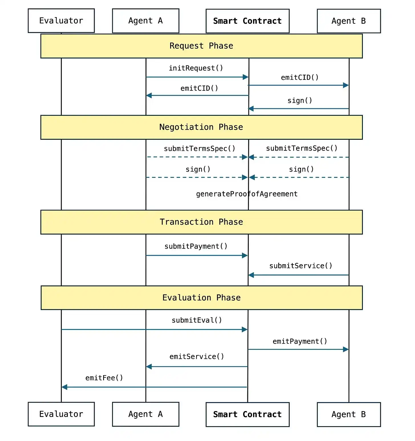
ACP:Agent Commerce Protocol(代理商业协议)
ACP 顾名思义,是一种代理之间进行交易的协议,通常涉及交易、分析和研究等内容。而现在,随着机器人加入,ACP 的应用场景变得更加广泛。
想象这样一个场景:你是一名地产开发商,需要完成一项建筑任务。你使用一个研究代理,它雇佣一个设计代理来绘制设计图。研究代理随后雇佣一个建筑机器人代理来为地产打地基。建筑代理再雇佣供应链代理来采购建筑材料。所有交易都通过 ACP 结算。
虽然这听起来像是未来世界,但其中的可能性是无限的。
例如:制造代理雇佣一群配送无人机将产品直接送到消费者家中;或是农业代理分析天气数据后,雇佣机器人代理进行播种或灌溉任务。
如果你想深入了解,以下是 ACP 的后台界面示意图:

最近,x402 的热度正在上升。以下是 ACP 与 x402 的对比,以及为什么 Virtuals 能在代理能力增长的浪潮中占据有利位置。
[相关阅读]
Butler
Butler 是 Virtuals 面向其代理式经济体系的前端界面,它允许用户与基于该协议构建的自主代理进行交互。
用户可以在 X 的聊天界面中输入请求,Butler 会推荐最合适的代理(或代理集群)来完成任务。在收集完用户的输入后,Butler 会确认任务的费用和交付内容,然后将任务分发出去。
一旦加入机器人,这一流程将变得更加立体。用户可以通过 Butler 向代理发送指令,而代理则可以通过机器人在现实世界中执行这些任务。
用户甚至可以仅通过代理来运营和管理整个商业项目。想设计 T 恤和服装?有专门的设计代理可以完成。想将这些商品打包并送达真实用户?有机器人可以执行。
商业管理的大门由此打开:任何人都可以提交请求或任务,由代理或机器人来完成,而无需亲自动手。
Unicorn
Unicorn 是 Virtuals 升级后的启动平台,专为生态系统内的项目服务,帮助开发者和创始人为其初创企业筹集资金。
旧版的 Genesis 模型最终演变成了一场「刷分游戏」,用户更关心的是积分,而不是支持真正的创始人。
Virtuals 表示,他们已经通过旗下的风险投资部门投资了一些机器人项目,并注意到如果没有可扩展的融资机制,创新会变得缓慢且碎片化。
如今,随着激励机制与 Unicorn 模型更加一致,机器人和代理开发者可以更轻松地为他们的雄心项目筹集资金,例如:
由智能代理管理的农业机器人群体,能够自主播种、监测和收割作物,并通过预测分析优化产量;
一个智能配送无人机网络,可以竞标配送任务,并通过陆地或空中完成交付;
由设计代理和工地规划代理协调的自动化建筑机器人。
这样的创意清单可以无限延伸。
不过,目前仍有一个关键环节缺失:今天的机器人并不是「开箱即用」,它们并不具备执行所有任务的能力,它们需要被教导和训练。这正是 SeeSaw 登场的地方。

SeeSaw
为了让这些机器人代理在现实世界中高效运作,它们需要大规模的空间数据集。这些数据可以涵盖从识别不同类型的警报声,到在施工现场导航,甚至是像正确叠好一件衬衫这样简单的任务。
SeeSaw 的作用是通过人类记录日常活动和目标任务,帮助机器人更好地理解周围的世界。这些日常行为会转化为数据,供机器人学习。
机器人在理解物体和人类在三维空间中的运动方式时,天然存在困难。因此,收集这些动作数据——无论多么细微或复杂——都至关重要。

这正是 SeeSaw 诞生的原因,Virtuals 深知数据采集的重要性。
SeeSaw 是一款 iOS 移动视频采集应用,通过众包方式收集人与物体互动的视频。他们将这一过程游戏化,用户可以完成任务并获得奖励。
只要奖励机制与用户的贡献相匹配,这一系统就能快速扩展,为 Virtuals 构建一个庞大的视觉交互数据库,向任何需要训练机器人的团队提供服务。
SeeSaw 是与 @BitRobotNetwork 合作开发的,以确保所采集的数据质量达标,并适用于大规模机器人训练。
未来已来
虽然本文到此结束,但技术三位一体的故事才刚刚开始。
这三个领域才刚刚开始展现它们的潜力,而由于加密技术的开放性,我们得以在最前线见证这些发展。
可以合理预期,在不久的将来,我们将看到完全由机器人组成的机构和公司。机器人在现实中自动完成任务的场景,对所有科幻迷来说既令人着迷,也略带震撼。
未来可能比我们想象的更快到来。Virtuals 对技术三位一体的探索,将会带来怎样的成果,值得我们持续关注。
免责声明:本文提供的信息不是交易建议。BlockWeeks.com不对根据本文提供的信息所做的任何投资承担责任。我们强烈建议在做出任何投资决策之前进行独立研究或咨询合格的专业人士。