一.前瞻
1. 宏观层面总结以及未来预测
上周,美国宏观经济继续处于“弱数据+高不确定性”的组合压力下。政府停摆造成的数据采集中断仍在影响经济指标的透明度,10 月 CPI 与部分就业数据被正式取消发布,市场对经济状况的判断不得不依赖私人机构与高频数据。消费者信心跌至纪录低位,零售活动与制造端动能偏弱,使市场进一步担忧经济已进入实质性放缓阶段。与此同时,美联储官员在讲话中承认增长面临压力,但对降息仍保持谨慎,强调需等待数据恢复后再做政策判断,整体基调偏“观望但不急于放松”。
展望未来,随着政府有望在月底前恢复正常运作、关键经济数据重新发布,市场焦点将重回“通胀是否进一步降温、就业是否开始恶化、降息是否提前”三大核心。总体而言,短线波动仍将加剧,趋势方向取决于数据恢复后的真实经济表现。
2. 加密行业市场变动及预警
上周,加密货币市场继续受到沉重打击,尤其是比特币跌破 10 万美元关口,引发广泛恐慌。比特币一度跌至约 8万 美元左右,创数月新低;整个加密市值自十月初高点以来蒸发逾万亿美元,市场情绪降至极度恐惧状态。多数投资者被迫减仓、杠杆仓位平仓严重,稳定币与避险型资产占比上升,而山寨币和投机性板块则遭遇更大资金撤出。
展望未来,若比特币无法迅速回升至 10 万美元以上并守住该心理支撑,市场恐将陷入更深的熊市阶段。当前需警惕三大风险:一是宏观政策宽松预期若被推迟将压制加密流动性;二是若资金持续撤离、杠杆清算规模再扩,将进一步推动下跌;三是结构性分化加剧,头部币种虽有防守但中小项目可能成为“抛压焦点”。
3. 行业以及赛道热点
由Polychain领投并融资1000万美元的去中心化数据层Grass是专为人工智能(AI)打造的数据层(Data Layer),以主权数据汇总层(Sovereign Data Rollup)的形式构建;总融资5000万美元,YZilabs领投的下一代可编程跨境支付层Better Payment Network(BPN)是一个原生构建于 BNB Chain 的可编程支付层(Programmable Payments Layer),专为实现无国界、多稳定币 / 多货币的跨境支付而设计。
二.市场热点赛道及当周潜力项目
1.潜力项目概览
1.1. 浅析由Polychain领投并融资1000万美元——构建构建人人可参与的去中心化数据层Grass
简介
Grass 是专为人工智能(AI)打造的数据层(Data Layer),以主权数据汇总层(Sovereign Data Rollup)的形式构建。
该网络连接了超过 200 万名用户,这些用户通过运行 Grass 节点(Grass Nodes),贡献自身未被充分利用的网络资源,帮助 AI 开发者高效获取数据。
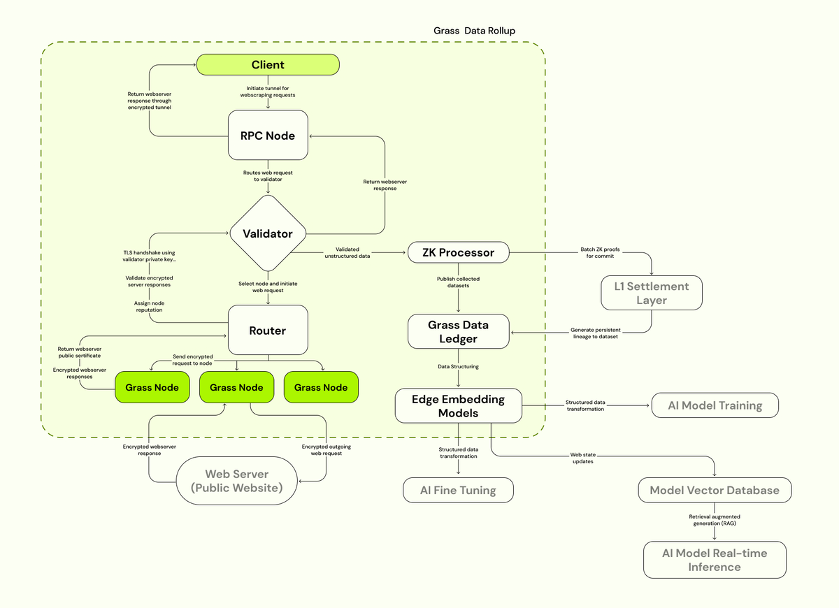
Sovereign Data Rollup 由节点(Nodes)、路由器(Routers)、验证者(Validators)以及 零知识处理器(ZK Processor) 组成,它将非结构化的网络数据转化为结构化数据集,为人工智能提供可验证且高质量的数据基础。
这种去中心化的数据汇聚方式有效防止了 AI 权力的集中化,使普通人也能从人工智能的发展中受益,推动了一个更公平、更开放的 AI 生态体系。
协议架构简述
Grass 正在构建全球首个主权数据汇总层(Sovereign Data Rollup)。
通过全球分布式的 Grass 节点网络,Grass 实现了数据获取与转换流程的自动化与结构化,使人工智能(AI)能够普遍、高效地访问经过整理的网络数据。

Sovereign Data Rollup Architecture
1. 验证者(Validator)
验证者负责接收、验证并批量处理来自路由器的网络交易。
他们随后生成零知识证明(ZK Proof),将会话数据的校验点(Checkpoint)记录在区块链上。
链上证明可被引用于数据集,用于验证数据来源(Data Provenance)并追踪数据的全生命周期。
验证者集最初采用中心化框架(仅有单一验证者),但将逐步过渡至去中心化的多验证者委员会结构,以实现更高的安全性与自治性。
2. 路由器(Router)
Grass 路由器是连接 Grass 节点(Grass Nodes) 与 验证者(Validators) 的中间层。
路由器负责:
- 保持节点网络的可追踪性与可靠性;
- 转发网络带宽;
- 按照通过其中继的已验证带宽占比获得激励与奖励。
这种机制确保网络中的流量与数据传输可验证、可结算,并激励路由器长期稳定运行。
3. Grass 节点(Grass Node)
Grass 节点利用用户未被充分使用的网络带宽,帮助网络抓取公共网页数据(不包括个人隐私数据)。
节点的运行免费且简单,任何人都可以通过运行节点来为网络贡献带宽,并根据中继的数据流量获得相应报酬。
这一机制使数百万普通用户能够以“微节点”形式参与 AI 数据生态,成为数据经济的直接受益者。
4. 零知识处理器(ZK Processor)
ZK Processor 负责对所有网页请求的会话数据进行有效性证明的批处理(Batching),并将这些证明提交到一层区块链(Layer 1)。
这一操作在链上为每一次数据抓取行为创建了永久记录。
它为 AI 训练数据的可溯源性(Provenance)与完全透明性(Total Visibility) 奠定了基础,确保所有数据的来源与使用都可验证、可审计。
5. Grass 数据账本(Grass Data Ledger)
Grass 数据账本是连接“被抓取数据”和“一层结算层(L1 Settlement Layer)”的桥梁。该账本是不可篡改的数据结构,
- 承载完整的数据集;
- 并将数据与其对应的链上零知识证明相链接。
本质上,它是 Grass 网络的数据存储与追踪仓库,确保了数据来源的可验证性与不可伪造性。
6. 边缘嵌入模型(Edge Embedding Models)
边缘嵌入是将非结构化的网络数据转换为结构化模型的过程。这包括对原始数据进行预处理的所有必要步骤:
- 数据清洗(Cleaning)
- 规范化(Normalization)
- 结构化(Structuring)
最终生成符合 AI 模型需求的数据格式,使收集的数据能够直接服务于 AI 训练与推理任务。
Tron点评
Grass 的优势在于其创新性地提出了“主权数据汇总层(Sovereign Data Rollup)”的概念,通过去中心化节点网络,将分散的互联网资源转化为 AI 可用的结构化数据,实现了数据采集、验证、存储与溯源的全链可验证流程。它不仅提高了 AI 数据的质量与透明度,还让普通用户能直接参与并受益于 AI 经济,兼具技术创新性与社会包容性。
劣势则在于其生态仍处于早期阶段,节点质量、数据合规性、ZK 处理性能与成本控制等仍需验证;此外,数据抓取和隐私边界的监管不确定性可能成为未来扩展的主要风险。
1.2. 解读总融资5000万美元,YZilabs领投——构建在 BNB Chain 上的下一代可编程跨境支付层Better Payment Network(BPN)
简介
Better Payment Network(BPN) 是一个原生构建于 BNB Chain 的可编程支付层(Programmable Payments Layer),专为实现无国界、多稳定币 / 多货币的跨境支付而设计。
与传统依赖跨链桥(Bridge-based)的网络不同,BPN 直接与**原生稳定币流动性(Native Stablecoin Liquidity)**交互,并结合 链上与链下清算能力(On-chain & Off-chain Clearing),以支持真实世界的外汇兑换与全球支付编排。
这一架构使 BPN 能够在保持去中心化安全性的同时,实现高效、低成本、可扩展的跨境资金流通,为全球金融网络提供更智能、更开放的支付基础设施。
Better Payment Network(BPN)生态系统

一层架构 · 一套接口 · 多币种与多场景
BPN 以“轻量但无限可扩展”的理念构建:
- 一层(One Layer):
- 以 BNB Chain 作为核心基础层,确保行业领先的安全性、统一的结算逻辑以及分钟级的运营效率。
- 一套 API(One API Suite):
- 模块化的功能接口,可按需组装,用于为用户、钱包、支付服务商(PSP)以及电商插件提供灵活的支付解决方案。
- 多币种与多场景(Multiple Tokens and Use Cases):
- 通过本地稳定币网络重新定义全球支付、资金管理与外汇交易体验,实现无国界的数字资产流通。
1. 双层清算体系(The Dual-Layer Clearing House)

2. 流动性高速公路(The Liquidity Superhighway)
BPN 将把当前的流动性碎片化格局转化为统一且深度的流动性体系。
其核心驱动机制包括:
- 标准化资金池(Canonical Pools):
- 协议自有的主要稳定币交易对流动性池,为网络提供稳定且深厚的资金基础。
- 机构级订单流(Institutional Order Flow):
- 直接与传统金融(TradFi)做市商深度集成,提升流动性与交易深度。
- 跨链聚合(Cross-Chain Aggregation):
- 从 BNB Chain、Ethereum 等多条公链获取并整合流动性,实现真正的多链互通支付基础层。
3. Better Payment Network(BPN)参与者
BPN 在协议层上是无许可的,但在需要满足合规要求的场景下,也提供由监管结构化的合规入口。

经济效率
1. 经济飞轮(Economic Flywheel)
跨境支付需求 → 稳定币兑换 → 外汇交易 → 衍生品层
↑ ↘
更多的衍生品需求 ← 更优的价格发现 ← 更高的流动性 ← 更多的市场参与
该飞轮机制形成了自我强化的经济循环:
- 跨境支付活动推动稳定币使用;
- 稳定币兑换产生外汇交易需求;
- 外汇交易带动衍生品市场发展;
- 更深的流动性与价格透明度反过来吸引更多参与者进入网络,进一步扩大经济体规模与稳定性。
2. 价值捕获(Value Capture)
BPN 的收入来源包括以下几个方面:
- 基础手续费(Base Fee):
- 对所有链上与链下的稳定币交易收取基础手续费。
- 增值服务费(Premium Charges):
- 针对提供的高级功能收取溢价,如收益(Earn)、对冲(Hedge)、分发(Distribute)等服务。
- 流动性租赁(Liquidity Leasing):
- 将协议内的流动性出租给外部协议或机构使用,以获取收益。
- 稳定币套利(Stable Pairs Arbitrage):
- 通过稳定币交易对的套利操作(Stable Pairs Trading)获取价差收益。
这些收入共同构成了 BPN 的 可持续收入闭环,支撑协议运行、生态发展及激励分配。
3. 价值再投资(Value Reinvest)
80% 的协议收入将被重新分配,用于生态激励与可持续增长:
- 流动性提供者(Liquidity Providers):
- 奖励提供稳定币对和外汇市场流动性的参与者,确保市场深度。
- 验证者(Validators):
- 激励维护网络共识与清算安全的节点。
- 生态系统发展(Ecosystem Development):
- 支持合作伙伴计划、产品创新、用户增长与开发者资助,推动 BPN 长期生态建设。
Tron点评
BPN 的优势在于其创新性地将可编程支付层与双层清算机制结合,原生构建于 BNB Chain,既具备去中心化的灵活性,又能通过合规入口(on-ramp)与法币世界接轨。其设计在跨境支付、稳定币外汇、流动性聚合与多币结算上具有显著效率优势,并通过统一 API 和共享流动池实现可扩展的全球支付基础设施。
劣势则在于生态仍处早期阶段,对传统金融体系的整合、合规落地及多国监管协调仍存不确定性;此外,网络需在安全性、流动性深度与用户采用度之间取得平衡,以确保长期可持续的价值捕获。
2. 当周重点项目详解
2.1. 详解总融资2000万美元, 由以太坊基金会领投,MEXC跟投—可验证数据基础设施的零知识引擎Orochi Network
简介
Orochi Network 是一个 可验证数据基础设施(Verifiable Data Infrastructure),通过先进的密码学技术来确保 数据完整性(Data Integrity)与隐私保护(Privacy)。
Orochi Network 提供了一种安全的底层架构,能够在 不泄露机密信息的前提下 实现数据的处理与可验证证明。
这种由前沿密码学原语(Cryptographic Primitives)组合而成的机制,使用户能够在保护敏感信息的同时,信任系统输出的结果。
因此,Orochi Network 成为兼顾 透明性(Transparency) 与 隐私性(Confidentiality) 的强大解决方案,特别适用于对信任与隐私要求极高的应用场景。
Orochi Network 是一个创新的 可验证数据基础设施(Verifiable Data Infrastructure),正在重新定义数字时代的数据处理方式。
以 安全性(Security) 与 去信任化(Trustlessness) 为核心原则,Orochi Network 运用包括 零知识证明(Zero-Knowledge Proofs, ZKP)、全同态加密(Fully Homomorphic Encryption, FHE)、以及可信执行环境(Trusted Execution Environments, TEE) 等先进密码学技术,从根本上确保数据的完整性与隐私性。
无论是企业、开发者还是个人用户,Orochi Network 都提供了一个安全稳健的平台,可在不泄露隐私的前提下对数据进行处理与验证,实现透明性(Transparency)与机密性(Confidentiality)的完美平衡。它为一个越来越依赖可信与私密数据系统的世界,提供了面向未来的基础解决方案。

图:Orochi Network 将数据转化为可验证的数据,成为新一代互联网的核心支撑
架构简述
Orochi Network 为多种 承诺方案(Commitment Schemes) 和 证明系统(Proof Systems) 提供了强大的支持,使其在安全数据基础设施领域中独树一帜。
系统采用了如 Merkle 树 和 多项式承诺(Polynomial Commitments) 等机制,以确保数据处理的高效性与可验证性。
此外,Orochi Network 集成了多种先进的 零知识证明系统(Zero-Knowledge Proofs, ZKP),包括 Halo2、Pickles、ZK-STARK 和 Plonky3。
这些系统具备简洁性(Succinctness)、可扩展性(Scalability),甚至拥有抗量子安全(Post-Quantum Security)特性。
这种多样化与灵活性大幅提升了系统的隐私性、互操作性与效率,使 Orochi Network 成为区块链生态与去中心化应用(dApps)在使用前沿密码学工具时的强大底层解决方案。

可验证数据线路(Verifiable Data Pipeline)
Orochi Network 不仅仅提供数据可用性(Data Availability),其可验证数据线路(Verifiable Data Pipeline) 为数据处理的每一个阶段——从采样到存储与检索——都提供了密码学证明。
这种端到端的可验证性(End-to-End Verifiability)极大地增强了区块链应用中的信任度与透明度。

1. 可验证采样(Verifiable Sampling)
证明数据样本的真实性,来源可包括区块链、API 或数据库等端点。证明者(Prover)生成简洁证明(Succinct Proof),以验证数据样本的完整性(如 TLS 证书验证)及其遵循特定采样算法的合规性。
2. 可验证处理(Verifiable Processing)
在采样之后的步骤中,证明原始数据已按照预定义算法被准确地转换为结构化数据。
3. 查找证明器(Lookup Prover)
验证在 BTree 数据结构中的查找操作是否正确,并将其与承诺方案(如 Merkle 树)的成员证明相结合。确保所检索的键值对确实存在于已承诺的数据集中,并生成同时验证查找正确性与数据包含性的简洁证明。
4. 转换证明器(Transformation Prover)
验证数据更新与结构转换的正确性。确保数据记录被准确地修改(如插入、删除或格式更改),并符合预定义的数据结构模式(Schema),最终生成与承诺方案(例如 Merkle 根)绑定的零知识证明。
分布式存储(Distributed Storage)
分布式存储由三大核心组件构成:
1. Merkle DAG(Merkle 有向无环图)
一种层级化的哈希节点结构,实现基于内容寻址的存储。通过加密哈希将数据相互链接,确保数据的完整性与跨系统高效检索。
每个节点都可验证其子树的正确性,保证全局一致性。
2. 承诺方案(Commitment Schemes)
如 Merkle 树或多项式承诺等加密工具,用于将数据绑定到单一值(例如根哈希)。这样,证明者可在不暴露完整数据集的情况下验证真实性或成员关系,从而以简洁形式建立可信度。
3. 零知识数据汇总(ZK-Data-Rollups)
一种利用零知识证明(ZKP)实现的可扩展性方案,通过将链下数据更新压缩为简洁的链上证明,
在保持隐私的同时高效验证存储操作,实现高吞吐量的去中心化存储系统。
精简型 aBFT 共识(Succinct aBFT Consensus)
与传统共识机制不同,Orochi Network 的 精简型异步拜占庭容错共识(Succinct aBFT Consensus)通过异步机制实现快速终局性(Fast Finality)。
该机制能够在容忍故障的前提下快速确认交易,并利用零知识证明(ZKP)对整个区块链状态的完整性进行加密验证,以简洁、可验证的形式确保证据安全。
- Gossip DAG(八卦有向无环图)
用于记录节点间传播的交易与消息。通过 Gossip 协议传播信息,将其组织成防篡改的有向无环图结构,每个节点哈希都链接至前序事件,确保网络活动的可追踪性与验证性。
- Orochi 共识(Orochi Consensus)
Orochi Network 专用的异步拜占庭容错机制(aBFT),在无同步时间假设下,即使面对对抗性网络环境,也能实现分布式节点间的一致性,兼具高弹性与速度。
- 证明聚合(Proof Composition)
通过聚合多个零知识证明为单一简洁证明,可高效验证整个共识流程与区块链状态的正确性,显著降低验证者与用户的计算开销。
零知识中心化架构(ZK-Centric Approach)
Orochi Network 定位为首个 可验证数据基础设施(Verifiable Data Infrastructure),强调以零知识证明(ZKP)为核心,实现高效且可验证的数据处理。这种架构尤其适用于对隐私与信任要求极高的应用。
- Proof-System Agnostic(证明系统无关性)
Orochi Network 支持多种零知识证明系统,如 Halo2、ZK-STARK、Pickles 等,开发者可根据场景自由选择最合适的证明方案,具备高度灵活性。
- Blockchain Agnostic(区块链无关性)
该网络被设计为区块链无关型(Blockchain-Agnostic),可与不同公链集成,实现跨生态的兼容性与扩展性。
- 精简混合 aBFT 共识(Succinct Hybrid aBFT Consensus)
该共识机制支持异步状态终结(Asynchronous Finalization),相比部分竞争项目采用的同步架构,能显著提升效率与吞吐性能。
Tron点评
Orochi Network 的优势在于其创新性地将零知识证明(ZKP)、全同态加密(FHE)与可信执行环境(TEE)等前沿密码学技术结合,构建出可验证且隐私保护的数据基础设施。其可验证数据管线与 ZK-Data-Rollups 实现了数据从采样、处理到存储的全流程可验证性,为区块链与去中心化应用提供高安全性、高透明度和高可扩展性的底层支持。
劣势在于技术复杂度较高,对开发者与节点运行者的门槛较大;同时,ZKP 与 FHE 的计算成本与性能优化仍是行业挑战,如何在保障隐私与效率之间取得平衡,将决定其生态落地与大规模采用的速度。
三. 行业数据解析
1. 市场整体表现
1.1. 现货BTC vs ETH 价格走势
BTC

ETH

2.热点板块总结

四.宏观数据回顾与下周关键数据发布节点
上周,11 月 20 日公布的美国 9 月通胀与就业数据显示出“通胀仍粘、就业偏弱”的复杂局面:9 月 CPI 年率录得约 3.0%、环比 0.3%,核心 CPI 同为 3.0%,通胀虽略低于预期但仍显著高于美联储的 2% 目标;同时,9 月非农就业人口新增 11.9 万人,高于市场预期,但失业率升至 4.4%,反映劳动力市场韧性减弱。
这组数据整体释放出“物价下不去、就业也不强”的信号,使美联储的政策空间变得更窄,也意味着降息路径可能比市场先前预期更加谨慎。
五. 监管政策
全球协作
- G20集团:在2025年的峰会中,G20领导人达成了一项旨在协调全球加密货币监管的宣言,将重点关注稳定币和去中心化金融(DeFi) 的标准制定,以平衡创新与系统性风险的化解。
美国
本周美国在加密货币领域的监管方面释放出多层次信号。
- 联邦监管进展:
- 货币监理署(OCC):发布新指南,允许国家银行在必要时持有并使用加密货币(如用于支付区块链网络费用),以支持合法的银行业务活动。这被视为对银行直接参与加密货币活动限制的放宽。
- 商品期货交易委员会(CFTC):提名主席迈克尔·塞利格(Michael Selig)在参议院听证会上承诺,若获授权,将为数字资产现货市场建立一个清晰、基于原则的监管框架。
- 证券交易委员会(SEC):在其发布的2026财年审查重点中,未再提及加密货币,这与前两年的做法不同,可能反映了监管侧重点的变化。
- 州级政策创新:
- 新罕布什尔州:批准了首只比特币支持市政管道债券,规模达1亿美元。该结构允许借款人以超额抵押的比特币进行融资,同时通过清算机制保护投资者,并将相关风险与纳税人隔离。
亚洲
亚洲主要国家和地区继续推进其加密资产监管框架的细化。
日本:金融服务厅(FSA)提议将比特币和以太坊等105种加密货币归类为金融产品,使其适用于与股票和债券相同的监管框架,并计划修改税法,将加密货币收益的税率固定为20%。
香港:在6月推出的稳定币框架基础上,香港金融管理局(HKMA)正考虑将反洗钱和反恐融资控制措施扩展至自托管钱包。
新加坡:金融管理局明确表示,只有完全受监管、以储备支持的稳定币才有资格作为结算资产。
泰国 & 马来西亚:
泰国解除了对交易所内部使用的“冲突利益代币”的禁令,但要求其必须满足严格的信息披露和监控要求。
马来西亚推出了新的“自由化上市框架”,允许交易所在无需事先批准的情况下列出代币,前提是遵守强化的治理和资本要求。
韩国:正将虚拟资产公司纳入其风险企业生态系统,使它们能够获得风险融资和税收优惠。
免责声明:本文提供的信息不是交易建议。BlockWeeks.com不对根据本文提供的信息所做的任何投资承担责任。我们强烈建议在做出任何投资决策之前进行独立研究或咨询合格的专业人士。